
技术知识
三相异步电动机星三角降压启动原理和适用场合探究
一般的三相异步电动机,功率在3千瓦及以下为Y星形接法,4千瓦及以上为三角形接法 ,所以对于一般较大功率的电机都是采用的三角形接线方法。
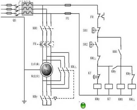
星三角启动的概念:对于正常运行的定子绕组为三角形接法的鼠笼式异步电动机来说,如果在启动时将定子绕组接成星形,待启动完毕后再接成三角形,就可以降低启动电流,减轻它对电网的冲击。这样的启动方式称为星三角减压启动,或简称为星三角启动(Y-Δ起动)。
因此星三角启动的实现方法:在电机启动时将电机接成星型接线,当电机启动成功后再将电机改接成三角型接线(通过双投开关迅速切换;

三相异步电动机采用星三角启动将有以下特点极适用场合:
1、三相异步电机的星三角降压启动,简单易行,电流降低幅度大;
2、因电机启动电流与电源电压成正比,此时电网提供的启动电流只有全电压启动电流的1/3 ,所以启动力矩也只有全电压启动力矩的1/3,只适宜电机空载或轻载启动的场合;
3、切换的时间可根据启动过程电流明显减小为标志,即时切换;
4、三相异步电机的星三角降压启动过程的延时切换时间不能早,也不能晚,早了切换电流大,晚了电机低压运行时间长,电机易发热;
5、三相异步电机的星三角降压启动过程,包括Y接降压启动和角接全压运行两个过程;
6、属降压启动他是以牺牲功率为代价来换取降低启动电流来实现的。所以不能一概而以电机功率的大小来确定是否需采用星三角启动,还的看是什么样的负载。
7、可以用时间、电流变换器,实现延时、电流双信号切换,即能做到即时切换,也不会拖延时间,避免电机连续低压长时间运行;
标签:  三相异步电动机 东莞电机 异步电动机

